专利需求
需求信息
*属地
*需求主体名称
*具体需求
*备注
联系人信息
*联系人
*联系电话
*地址
*职位
提交成功

稍后会有专业顾问与您电话联系,请注意接听

专利供给
专利信息
*专利名称
*所属领域
*技术摘要
*解决的技术问题
*适用场景
*备注
联系人信息
*联系人
*联系电话
*职位
提交成功

稍后会有专业顾问与您电话联系,请注意接听

产业资讯

最新最全的产业资讯信息

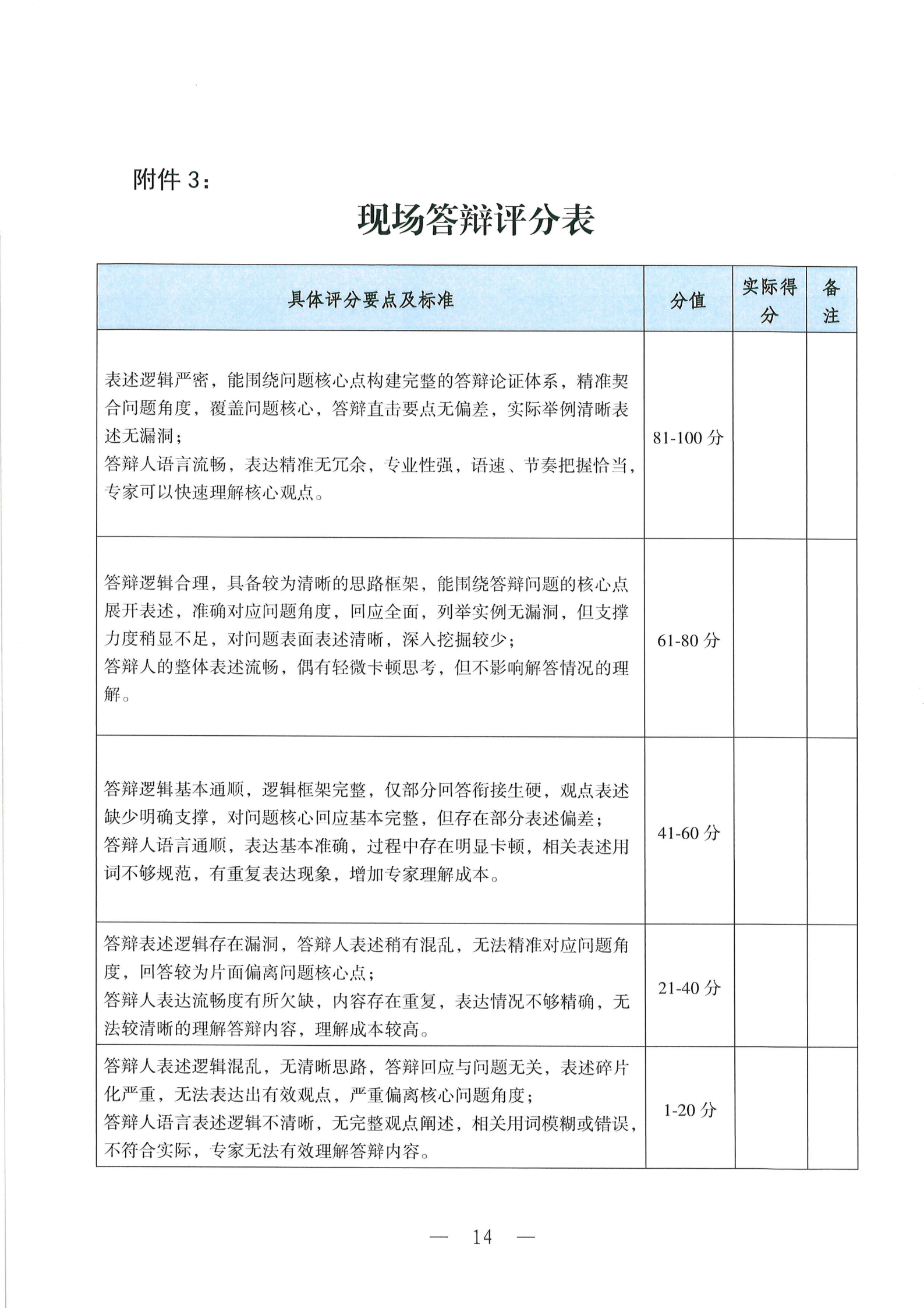
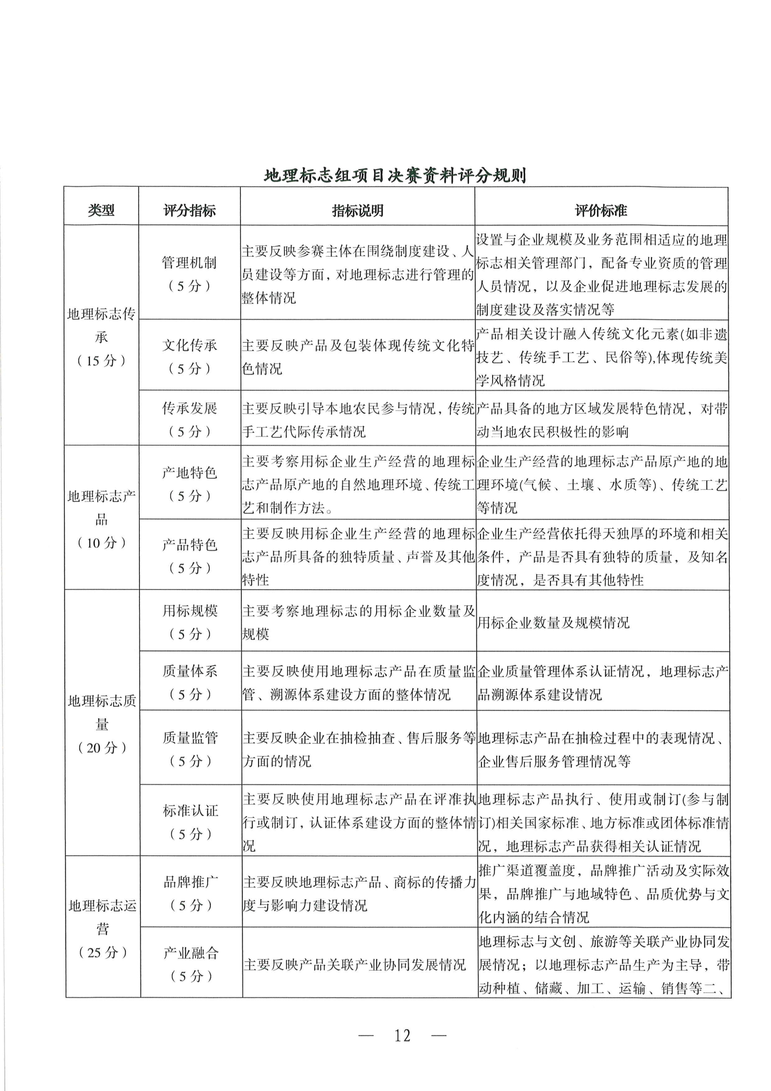
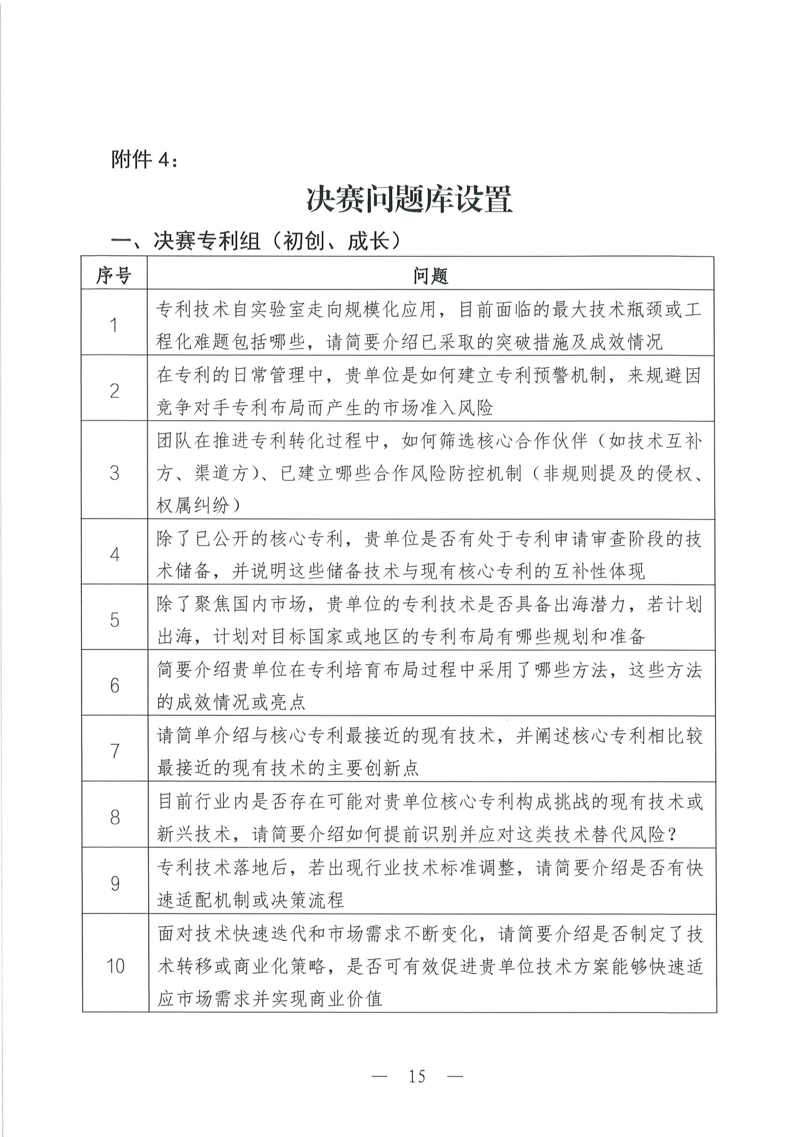
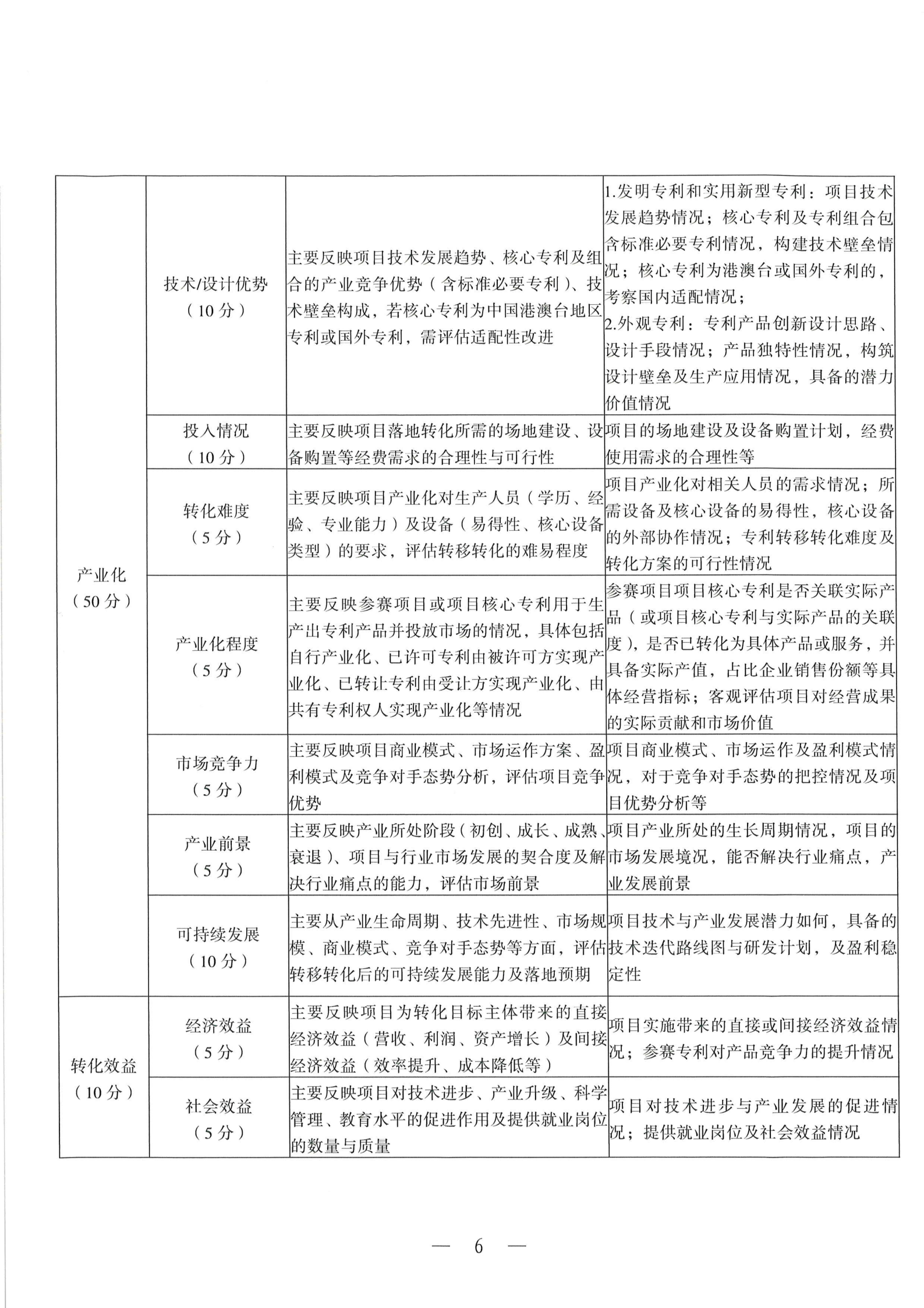
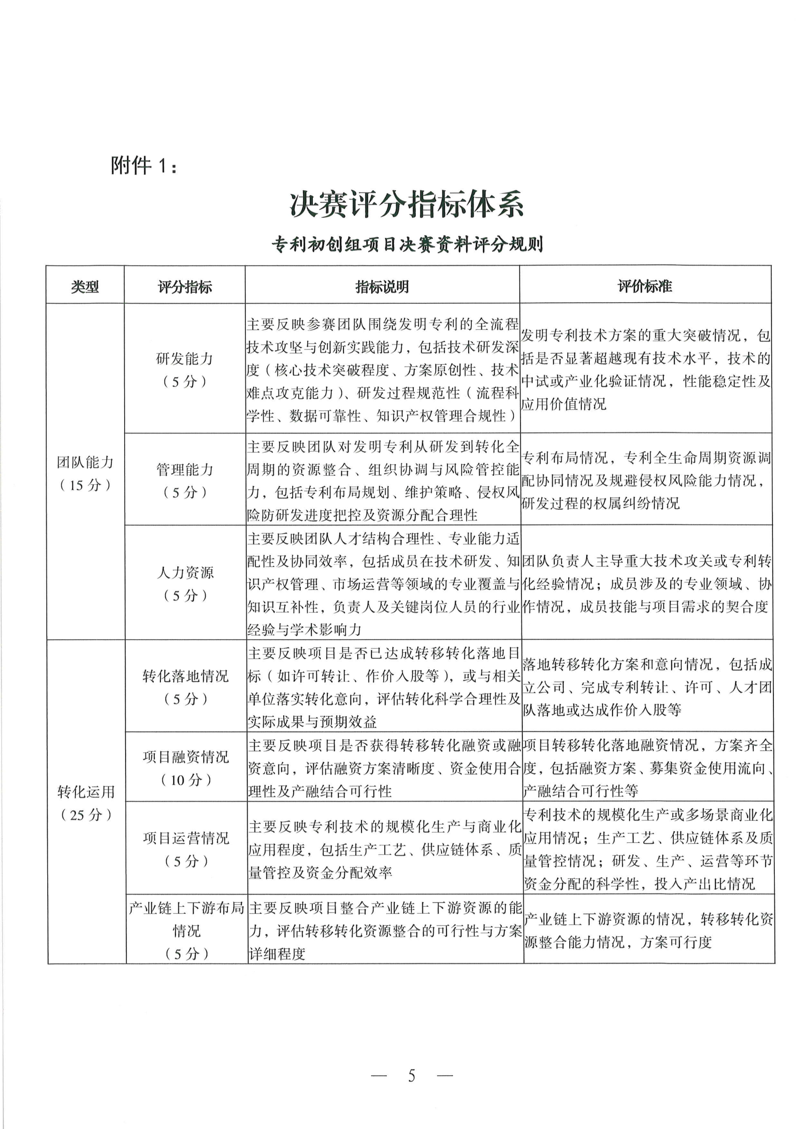
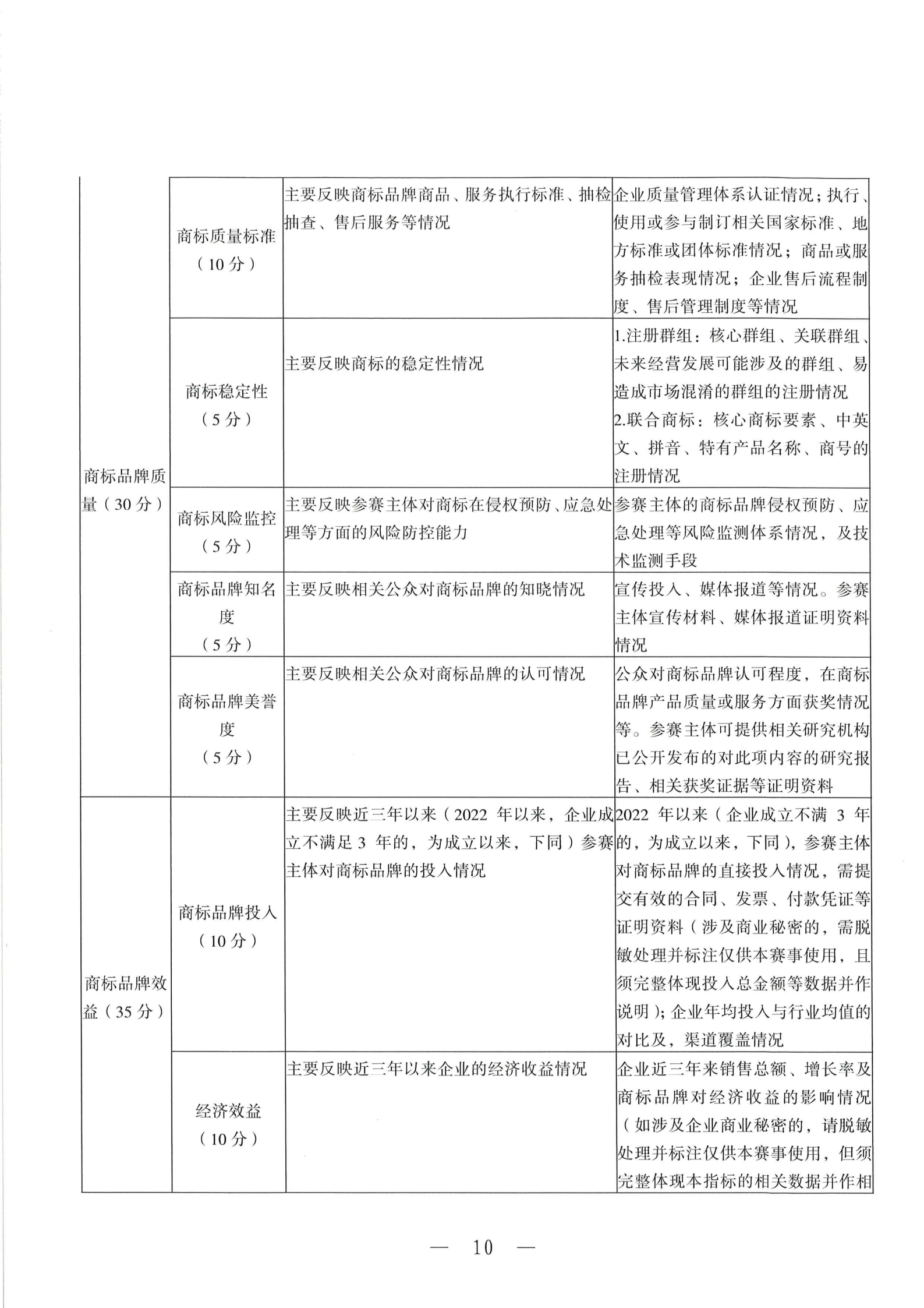
关于第三届粤东西北知识产权创新运用大赛决赛赛制说明的通知

发布日期:2025-12-25 阅读量:66

 

1766630629395591.png

1766630678913478.png

1766630735519339.png

1766631614706518.png

1766631615517736.png

1766631633685193.png

1766631644355151.png

1766631653228954.png

1766631662340278.png

1766631671842880.png

1766631679364687.png

1766631687368587.png

1766631696203188.png

1766631703339088.png

1766631710429377.png

1766631716662447.png

1766631725417336.png

1766631732229709.png

1766631740538194.png

来源:第三届粤创赛